Gotta love the Uzebox. Good old fashinoned fun. But now that my main TV has nearly a dozen devices in the AV switch loop I need a stand alone version of my favorite homebrew videogame.
i) I had some lying around
ii) It needed to be small
iii) I hate drilling holes
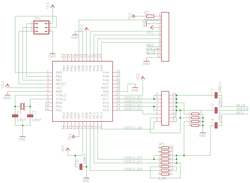
iv) I hate soldering 805 resistors I needed to cut 4 traces (RGB and SYNC) on the board near the lcd’s FPC connector (note that this is a zif socket, pull out the dark brown bit rather than yanking on the cable) to get the video signal into the lcd. There are 7 attach points – VCC,GND, Audio to the TDA2882 amp, RGB and SYNC. I drilled a hole in the case between and inserted a SNES controller cable, knotted it for strain relief and soldered the 5 wires (VCC,GND, CLK, Latch and Data) to the parasite. Double sided tape holds the beasty in place. Close case, enjoy. $20 for the photo frame, $7 for the ATMega644p, $2 for crystal, caps and resistors, $3 for the controller, $1 for the homebrew board.






